畅享未来智能世界,人们无需再排队等候,无需再重复单调乏味的工作,任何商品和服务都会在你最需要的时候即时送达。
未来全球数据将进入YB时代,智能和宽带将像空气一样无所不及,几乎所有家庭、车辆和个人都能享受万兆网络。
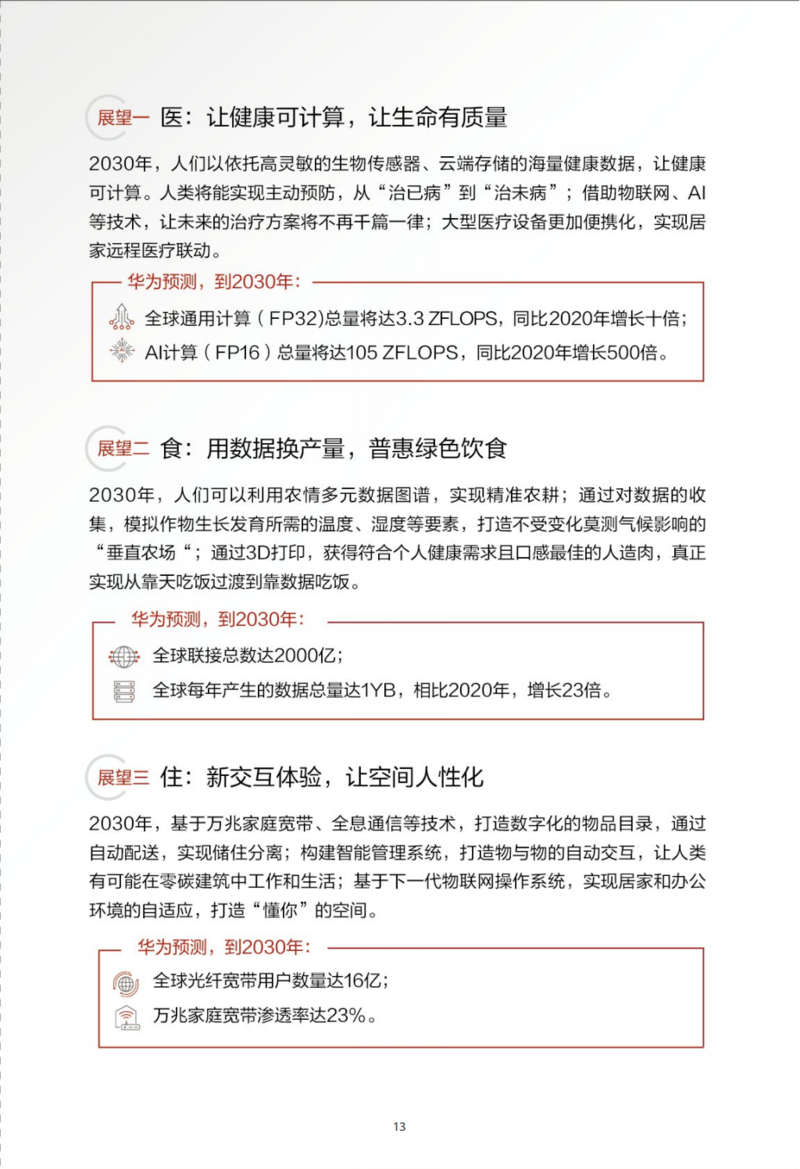
在这样的世界中,健康将可计算,诊疗将更高效,抗击癌症和疫情将取得显著成果。
在这样的世界中,我们可以用工业化的方式解决农业问题,打造不受气候和土地资源影响的农场,用数据换产量,解决全球饥饿问题。
在这样的世界中,无人驾驶汽车将开启第三空间,满足人们出行时的学习和娱乐等需求。无人驾驶革命将使能空中电动出租,带来出行新体验。
在这样的世界中,绿色、全光和数字化转型将打造更宜居、更人性化的全联接城市。全球85%的企业将借助牢不可破的区块链技术保护个人隐私安全,隐私增强计算将占总计算的一半以上。在云计算的加持下,未来的能源将更清洁、更智能。在数字可信的世界中,企业将更具韧性,柔性生产将更受青睐。
总之,未来将是一个智能世界。
作为世界领先的技术领导者,华为引领数字未来建设,并致力于展望未来创新趋势。《智能世界2030》报告描绘了华为对于未来世界的美好愿景。
华为“智能世界”研究团队与1000多名来自各个行业的学者进行交流,悉心聆听数十家客户的想法,广泛征求合作伙伴的意见。研究团队分析了国际组织、科学期刊和咨询公司的大量数据,并结合华为自身的洞察和判断。研究团队组织了2000多场研讨会,让思想在交流中碰撞出智慧的火花。
VIP专享文章,请登录或扫描以下二维码查看

“码”上成为VIP会员
没有多余的门路、套路
只有简单的“值来值往”一路!
深度分析、政策解读、研究报告一应俱全
极致性价比,全年精彩内容不容错过!
更多福利,尽在VIP专享
24小时热文
流 • 视界
专栏文章更多
- [常话短说] 【收藏】最新广电+运营商领导班子一览! 2025-12-18
- [勾正科技] 营销正当时|2026“年轻一代”年货消费趋势 2025-12-17
- [探显家] 访谈|当欧洲不再“进口”自己的电视,未来会发生什么? 2025-12-17
- [常话短说] 向广电人的工匠精神致敬! 2025-12-17
- [探显家] 好莱坞的“浮士德交易”:Paramount 和 Netflix 的竞购之战 2025-12-16




